| 发布时间:2022-07-25 15:11:27 | 来源: 乡村发现 | 作者:本站编辑 | 浏览次数: |
一、乡村振兴的“中国之谜”
我们置身于一个百年未有之大变局的时代。21世纪第三个10年开始的前后几年,就有沧桑巨变:2021年建党100周年之际,完成第一个百年奋斗目标,打赢了脱贫攻坚战,全面建成了小康社会。全国工作重心转向实现第二个百年奋斗目标,乘势而上,力争在新中国成立100周年之际,在2050年建成社会主义现代化强国。为此,2017年党的十九大提出实施乡村振兴战略,开启了推动乡村全面振兴的历史征程。2021年中国宣布从脱贫攻坚全面转向乡村振兴,挂牌成立国家乡村振兴局;2021年全国人大在两会期间表决通过了《乡村振兴促进法》,瞄准2035和2050年两个阶段,全面实现乡村振兴。乡村振兴战略的实施,将为实现第二个百年奋斗目标打下坚实基础。这充分体现了中国现代化进程中的道路自信、理论自信、制度自信和文化自信。由此,人文社会科学也要走出“以洋为尊”“以洋为美”“唯洋是从”的百年模仿模式,从理论上提出乡村振兴的“中国之谜”,探索一条中国特色的乡村振兴道路。
中国发展道路迥异于西方,已经带给了世界若干个“中国之谜”,如科技应用的“李约瑟之谜”,中国资本主义萌芽的“韦伯疑问”,“高财政赤字和高货币供给量的同时保持价格稳定”的“麦金农之谜”,以及农村金融滞后于中国发展的“中国之谜”。诸多“中国之谜”,均来源于使用西方理论和经验不能有效解释中国发展实际。党的十九大提出乡村振兴战略,将再一次走出一条农村发展的中国特色道路,对世界各国现代化进程中的乡村普遍衰落给出有力回应,并有望打破现代化进程中乡村衰退这一“铁律”,也会再给世界贡献一个推动国家现代化进程中同步实现乡村振兴的“中国之谜”。
当然,任何国家的历史发展进程都不能闭门造车。在现代化进程中,无论欧美发达国家还是日韩等东亚发达国家,都走过了工业化、城镇化、信息化和农业现代化进程。这一进程同时伴随乡村凋敝这一普遍现象。步入工业化和城市化中期加速阶段的中国,也出现了明显的城乡差距过大、乡村治理失序等城乡发展不平衡、农村发展不充分、四化不同步现象。积极回应时代新挑战,需要立足中国实践,学习汲取国际经验,针对三大核心问题,在乡村振兴战略实施中,展开乡村发展道路和发展机制的深度研究。
二、百年乡村发展道路探索
以史为鉴,可以知兴替。中国共产党建党百年以来领导“三农”工作,走出了一条国家由汲取到给予,农村由贡献到振兴的历史轨迹。党领导下的乡村发展道路,有3点历史经验:农民富,国家富;农业兴,百业兴;农村稳,天下稳。百年来的中国乡村发展,也大体经过“乡村建设—新农村建设—乡村振兴”3个阶段。
20世纪初开启的乡村建设运动,持续了一百多年。百年乡村破坏与百年乡村建设,在现实历史进程中发生着错综复杂的互动关系,并构成了中国乡村建设的脉络与张力。第一次振兴乡村的尝试,以“官民(间)合作”为特点,始于1904年河北定县翟城村米迪刚父子发起的地方自治与乡村自救,加之同期清末状元张謇的江苏南通试验,以及20世纪20年代起晏阳初、梁漱溟、卢作孚等乡村建设派在河北、山东、重庆等地的自觉行动,进行了“自下而上”的乡村建设探索。第二次振兴乡村的尝试,以“官方主导”为特点,全面执政后的中国共产党,担当了自革命时期就开始尝试的彻底变革乡村生产关系的领导角色。通过领导广大农民围绕土地所有制的革命性探索,走出了一条彻底改变乡村社会,彻底改变城乡关系的农村建设之路。这一“官方主导”的大规模农村建设,也可以理解为没有乡建派的乡村建设实践。第三次振兴乡村的尝试,以“国家推动综合建设”为特点,从2000年持续至今,由提出“三农问题”并不断强调“重中之重”,到推动新农村建设,再到推动乡村全面振兴。这一阶段有如下两个重要节点:
2005年,从国家层面开启的新农村建设,是中国乡村发展的新阶段。振兴乡村的尝试,不再局限于乡村,而是动员包括市民、文化人等在内的更广泛的社会力量跨界参与。新农村建设提出了“生产发展、生活富裕、乡风文明、村容整洁、管理民主”的综合建设要求。坚持和完善农村基本经营制度,加快农村要素市场建设,深化农村产权综合改革,成为新农村建设的重点任务。
2017年10月党的十九大提出乡村振兴战略,第一次将振兴乡村提升为国家战略,而且成为国家七大战略中的唯一一项新战略。乡村振兴战略以“产业兴旺、生态宜居、乡风文明、治理有效、生活富裕”为总要求,通过建立健全城乡融合发展体制机制和政策体系,加快推进农业农村现代化,体现了优先发展、精准定位、突出矛盾这三大特点。实际上,中国最大的发展不平衡,是城乡发展不平衡;最大的发展不充分,是农村发展不充分。农业农村发展相对滞后,成为中国现代化进程中最大的发展短板,成为“四化同步”中最大的不同步。城乡发展不平衡、农村发展不充分、四化不同步这三大问题,需要在乡村振兴过程中对症施治,由此,对应产生乡村振兴战略的城乡融合、现代产业融合和“四化同步”这三大核心机制。
综上所述,国家在推动乡村振兴战略中,需要解决三大问题:一是推动城乡融合发展,解决城乡差距过大这一城乡发展不平衡问题。通过建立现代治理体系,推动农民成为乡村振兴主体,完善县乡村三级治理体系,建立健全现代乡村社会治理体制和治理体系,实现乡风文明、治理有效。二是推进农村一二三产业融合,解决农村发展不充分问题,促进产业兴旺和生活富裕。三是坚持农业农村优先发展,切实推进农业农村现代化,推进“四化同步”,补齐中国现代化进程中的最大发展短板,即农业农村发展与其他“三化”不同步问题,实施乡村建设行动,促进乡村生态宜居。总之,聚焦解决城乡融合、产业融合和“四化同步”这三大核心问题,将为乡村全面振兴以及实现第二个百年奋斗目标打下坚实基础。
三、乡村振兴战略的核心机制 1.乡村振兴战略的政策表述分析
实施乡村振兴战略是解决三农问题的新起点,对农村改革发展具有重要意义。综述2017年以来对党的十九大提出的乡村振兴战略的各种解读,十九大报告中关于乡村振兴战略的内容可以概括为10句话、319个字,内容相当丰富。具体的分析和解读见表1。

2.乡村振兴战略的三大核心机制
党的十九大报告关于乡村振兴战略的实施,在城乡融合、产业融合与“四化同步”这三大核心机制上,主动面对并解决三大核心问题,顺应了新时代发展趋势和内在要求。
(1)推动城乡融合发展,解决城乡发展不平衡问题
随着新型城镇化和新农村建设的深入推进,城乡之间的相互联系、作用和影响已显著加强,并日益呈现出由外部和表层向内部和深层发展的趋势。城乡之间在人口、资源、生产要素方面的交流互动日益频繁,这对城乡之间关系的影响在深化。顺应乡土中国时代转为城乡中国时代的发展潮流,中国的城乡发展政策从十六大就开始在持续演进(表2)。

资料来源:根据相关文件整理。
从2002年到2022年,中国城镇化率已经由39.1%提升到64.72%。20年间,中国城乡发展理论的核心也随之发生了3次重要转变,即从统筹城乡发展,到城乡一体化发展,再到城乡融合发展。
这样的转变,顺应了解决“三农”问题的时代条件和实践要求,体现出城乡之间呈现出的内在融合关系。城乡发展的新旧表述之间存在着理论上的继承关系。在新时期的城乡融合发展过程中,关键是通过推动城乡公共服务一体化,构建城市和农村命运共同体的创新路径。由此,城乡融合发展成为乡村振兴战略的核心机制之一。
(2)促进农村产业融合,解决农村发展不充分问题
党的十九大在乡村振兴战略中提出20字的总要求,与之前的新农村建设20字表述之间并不是断裂关系,而是一种继承关系,是顺应中国乡村社会在新时代的现实发展需求而进行的理论概括。其中,将“生产发展”升级为“产业兴旺”的表述,说明乡村振兴战略将农村产业振兴作为其最主要的政策实施要点。产业兴则百业兴,政策文件对促进产业兴旺,也着墨甚多,而且对十多年来国家的产业融合政策进行不断的继承和发展(表3)。党的十九大之后,也在不断推动农业农村产业发展步入新阶段。
乡村振兴战略表述中的产业兴旺,侧重突出农村产业多样化的融合发展。而在过往的新农村建设实践中,提到的生产发展,更多是强调农业发展和粮食生产。2022年两会期间,习近平总书记更强调了营养升级和食物安全的大食物观。政策表述的不断变化,应对了百年变局的不断挑战。
随着经济社会的发展,城市居民产生了对农业和农村的新需求。城里人会到农村去消费,第一有看的,包括绿水青山等自然景观。第二有吃的,包括到农家乐吃点农家饭。第三有采摘的。第四有可以带走的优质产品。由于市民饱受交通拥堵、空气混浊、节奏紧张等“城市病”困扰,使得下乡成为一种新潮流。市民下乡催生出“四洗三慢两养”的新需求。据粗略估算,这一新需求每年催生超过12万亿元的消费。2022年中央一号文件继续强调“拓展农业多种功能、挖掘乡村多元价值”,自2007年第一次强调发挥农业多功能性以来,国家政策和基层实践越来越重视挖掘乡村满足城市居民新需求的巨大潜力。因此,农业和农村要形成新的供给能力,尤其是提供更优质的食品和更舒适的生态产品的能力。

资料来源:根据相关中央一号文件与国办文件整理。
未来,在乡村振兴战略的实施过程中,推动种植业、养殖业、手工业、运输物流业、乡村旅游业在农村的健康发展,都是践行一二三产业融合的方式。产业融合发展一方面有利于直接增加农民收入,另一方面,产业链条的拉长带来的加法效应和乘法效应,意味着农民在农业领域创业、创新的机会越来越多,新产业、新业态的发展空间越来越广阔。在这个过程中,新时代的农村产业振兴必将超越第一产业本身,创造出一二三产业融合的新业态,为乡村振兴战略的实施提供重要的支撑。由此,产业振兴成为乡村振兴战略的一大核心机制。
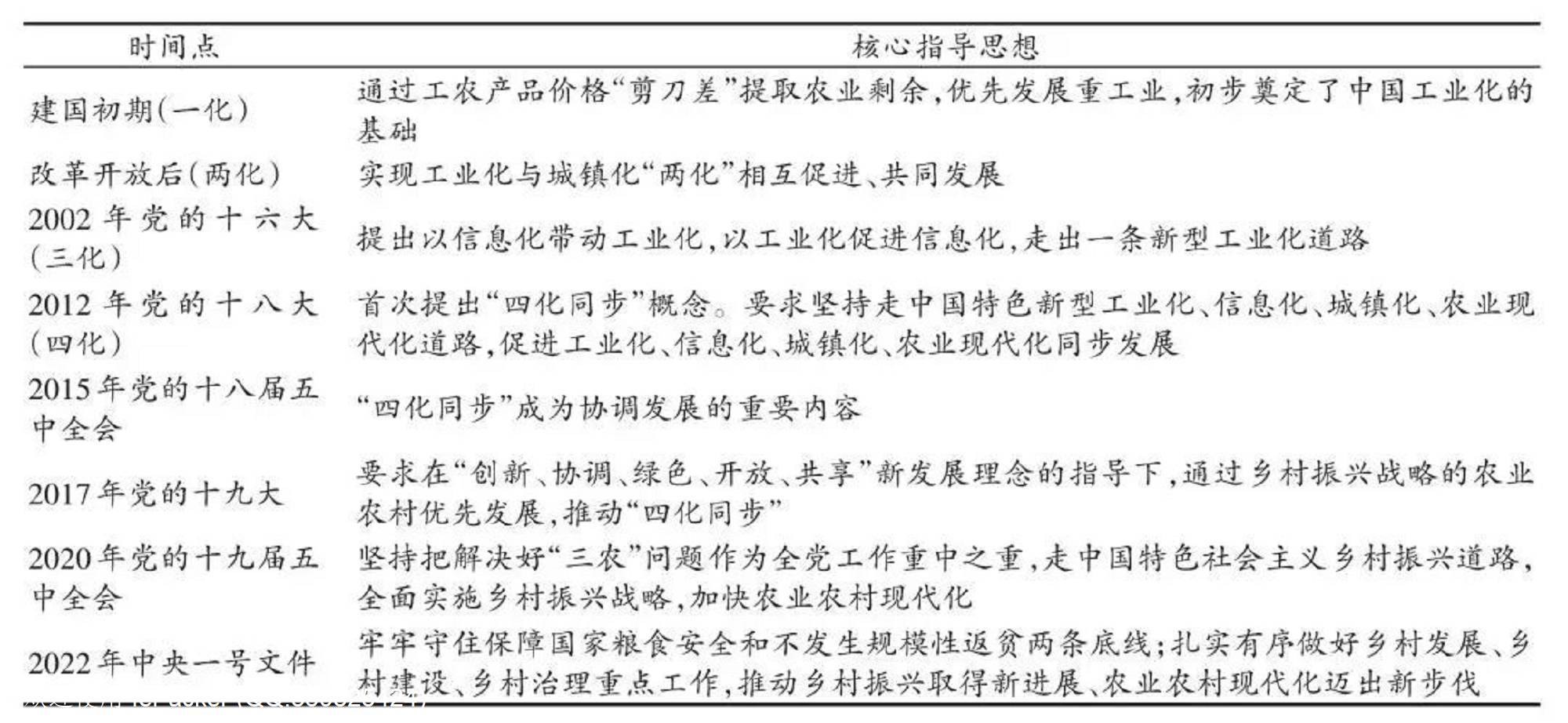
(3)实现“四化同步”,解决农业农村发展滞后问题
新中国的现代化进程是一个曲折但充满成就的过程。这一点充分体现在其概念形成和政策表述的发展过程中(表4)。党的十八大报告首次提出“四化同步”,本质是通过“四化互动”,让农业现代化与其他“三化”构成整体系统。党的十九大真正开始部署,以农业农村的优先发展,来解决农业农村发展与其他“三化”不同步问题。

资料来源:根据党和政府相关政策文件整理。
在党的十九大报告提出后的5年里,中国的新型工业化在供给侧结构性改革的过程中得到深化,城镇化水平显著提高,信息化程度已经接近或达到国际领先水平。然而,农业农村现代化滞后于工业化、城镇化和信息化,制约了中国“四化同步”的进程。推动“四化同步”成为乡村振兴战略的核心机制之一。
综合上述3个核心机制的讨论可以看出,中国正在推进的乡村振兴事业,已经在新时代获得了更高的政策认同,并升级为国家战略。乡村振兴战略将以产业融合带来的产业振兴为依托,以推动城乡融合发展为手段,实现农业与农村优先发展,带来“四化同步”。这3个核心机制联动,将有力推动乡村振兴战略的实现,并在全面建成小康社会后,开启全面建设社会主义现代化强国的新征程。
四、乡村振兴战略的百年经验 1.乡村振兴战略 扭转乡村衰落颓势
乡村衰落是现代化的副产品。在中国的现代化进程中,产业转型和升级形成了巨大的要素需求,吸引乡村劳动力不断向城市集聚。由于工业和服务业具有更高的收益率和更高的工资支付能力,城市比乡村更有吸引力和竞争力。工业化和城镇化不可避免地“抽走”了乡村劳动力。中国的农村劳动力自1960年以来减少了47%。该过程加剧了乡村产业的凋敝和乡村文化的没落,引发了农村空心化、农业非农化、农民老龄化。
然而,乡村的衰落并不意味着乡村会消失。相反,随着现代化进程深入,城市和农村居民变得越来越需要乡村。一方面,在经历了高速扩张之后,城市开始面临发展瓶颈,人口的吸纳能力下降,在“城市病”困扰下转变为“逆城市化”先锋的人们,开始选择重返乡村生活。另一方面,虽然近些年中国城镇化率已经大幅度提升,但即使实现70%的城镇化率,依然还有4亿多人口生活在农村。
因此,不仅需要在宏观的国家层面实现现代化目标,在微观的居民生活层面,也要让向往乡村生活的城市居民“望得见山、看得见水、记得住乡愁”,让亿万农村人口真正“以农为业、以农为家”,过有尊严的生活,这都需要乡村建设与乡村振兴。
2.百年来中国乡村发展阶段
百年来的中国乡村发展,可以大致分为“乡村建设—新农村建设—乡村振兴”三阶段,如表5所示。

2005年以来,随着新农村建设的推进,国家相继实施了一系列与此相关的政策措施,取得了良好效果。更重要的是,党的十八大以来,中国已经在农业农村建设上取得新的突破,无论是在完成乡村产业振兴,推进城乡融合发展,还是在实现“四化同步”。中国一些地区进行了先行尝试,例如,在政策上已颇具影响的贵州遵义的湄潭模式、六盘水的三变改革(“三权”促“三变”)、安顺的塘约道路,以及作者带领的课题团队近些年调研的广东罗定模式、被誉为“关中第一村”的陕西袁家村模式、山西永济市蒲韩的综合社区建设、河南信阳郝堂村美丽乡村建设等。这些先行先试的努力,对于乡村发展战略的实施具有重要的借鉴意义。
五、乡村振兴的中国道路:成就与展望 1.中国乡村振兴 已经取得的主要成就
综合已有研究和实践,乡村振兴已在顶层设计、政策落实和基层探索3个方面,奠定了坚实基础,取得了重要成就。
一是顶层设计已开局起步。一方面,中央农村工作小组与农业农村部合署办公,国务院扶贫开发领导小组办公室整体改组为国家乡村振兴局,分别在政治和行政层面理顺了乡村振兴的领导体制。另一方面,《乡村振兴战略规划(2018—2022年)》和《乡村振兴促进法》出台,为贯彻落实党中央决策部署、全面实施乡村振兴战略提供了全面的政策规划与法治保障。
二是政策落实取得重要进展。仅就新型集体经济而言,作为具有中国特色的制度安排,农村集体产权制度已经通过确权颁证奠定了政策实施基础。自2016年中央提出农村集体产权制度改革以后,各地扎实开展资产清查、确权和管理等各项工作。截至2020年底,全国共清查核实乡、村、组三级集体资产6.5万亿元,其中经营性资产3.1万亿元。全国共确认集体成员约9亿人。全国53万个村完成经营性资产股份合作制改革,超过50万个村领到了集体经济组织登记证书,得以平等参与市场经济活动。
三是基层探索层面涌现出丰富实践。一方面,党建引领的基层治理取得重要进展。各地积极推行村党组织书记通过法定程序担任村级集体经济组织负责人。2020年底,全国村党组织书记兼任村集体经济组织负责人比例为73.1%。另一方面,各地的乡村振兴实践,已经出现了诸多模式,并依据自身的资源禀赋展开探索,发展出适配的乡村产业,完善了乡村治理。
为了给乡村振兴的中国道路提供理论解释,笔者带领团队已就乡村产业振兴促进农村集体经济发展,提炼了产权缺失说和社会经济说,前者提倡大力开展集体产权制度改革,后者强调培育集体经济的社会性。然而,产权制度改革极易导致集体资产流失,带来“无公平的效率”;而过分强调集体经济的社会性,又容易导致“无效率的公平”。由此提出公共治理说,并结合公共池塘资源自主治理理论与共建共治共享的社会治理理论,构建了资源匮乏型村庄发展新型集体经济,实现乡村振兴的理论框架,说明了中国正在走出一条新路。正如黄宗智先生所言,走出一条综合和超越过去的两大经典意识形态的农业与农村发展道路,其关键不在西式的自由民主加“无为国家”,也不在中国革命传统中的共产党领导加群众路线体系,而在一条超越性的,介于(自由)“民主主义”和“群众路线”之间的、以人民参与为核心的政治经济体系。未来中国的乡村振兴,更需要在西方民主模式和中国集中模式之间,走出一条更可持续、更能促进高质量发展的中国新路。
2.中国乡村振兴前景展望
本文聚焦探索乡村振兴的中国道路,首先提出了乡村振兴的“中国之谜”,之后从百年历史中梳理这一道路如何出现,从政策和实践两个层面归纳乡村振兴战略核心机制与需要解决的核心问题。在党的十九大以来的政策推动下,乡村振兴已经取得突破性进展。展望未来,还需要针对城乡融合、产业融合和“四化同步”这三大核心机制,在如下两点进一步推进:
一是三大核心机制的作用发挥已有其一,还需要另外两个核心机制一同运作,以推动乡村全面振兴。产业兴,百业兴。现有的乡村振兴实践,突破重点主要在通过产业融合促进产业兴旺,这是快变量,很容易抓出成效。但在城乡融合与“四化同步”这两个慢变量方面,还需要多年努力,久久为功,才能取得突破性进展。
二是需要进一步研究深化三类核心机制。乡村全面振兴,需要有效抓手和工作机制。城乡差距过大、农村发展不足、农业农村现代化滞后这3个城乡发展不平衡、农村发展不充分和四化不同步问题,在各国现代化进程中普遍存在。进入工业化和城市化中期加速阶段的中国,需要针对这三大核心问题,展开核心机制的深度研究。(1)针对城乡发展不平衡,通过城乡融合,建立现代治理体系,推动农民成为乡村振兴主体,完善县乡村三级治理体系,建立健全现代乡村社会治理体制和治理体系,实现乡风文明、治理有效。(2)针对农村发展不充分,推进农村一二三产业融合,促进乡村产业兴旺和生活富裕。(3)针对四化不同步,坚持农业农村优先发展,切实推进农业农村现代化,实现“四化同步”,解决中国现代化进程中的最大发展短板,促进乡村生态宜居。瞄准三大核心问题,发挥城乡融合、产业融合和“四化同步”这三大核心机制作用,可以走出一条中国特色的乡村振兴道路。